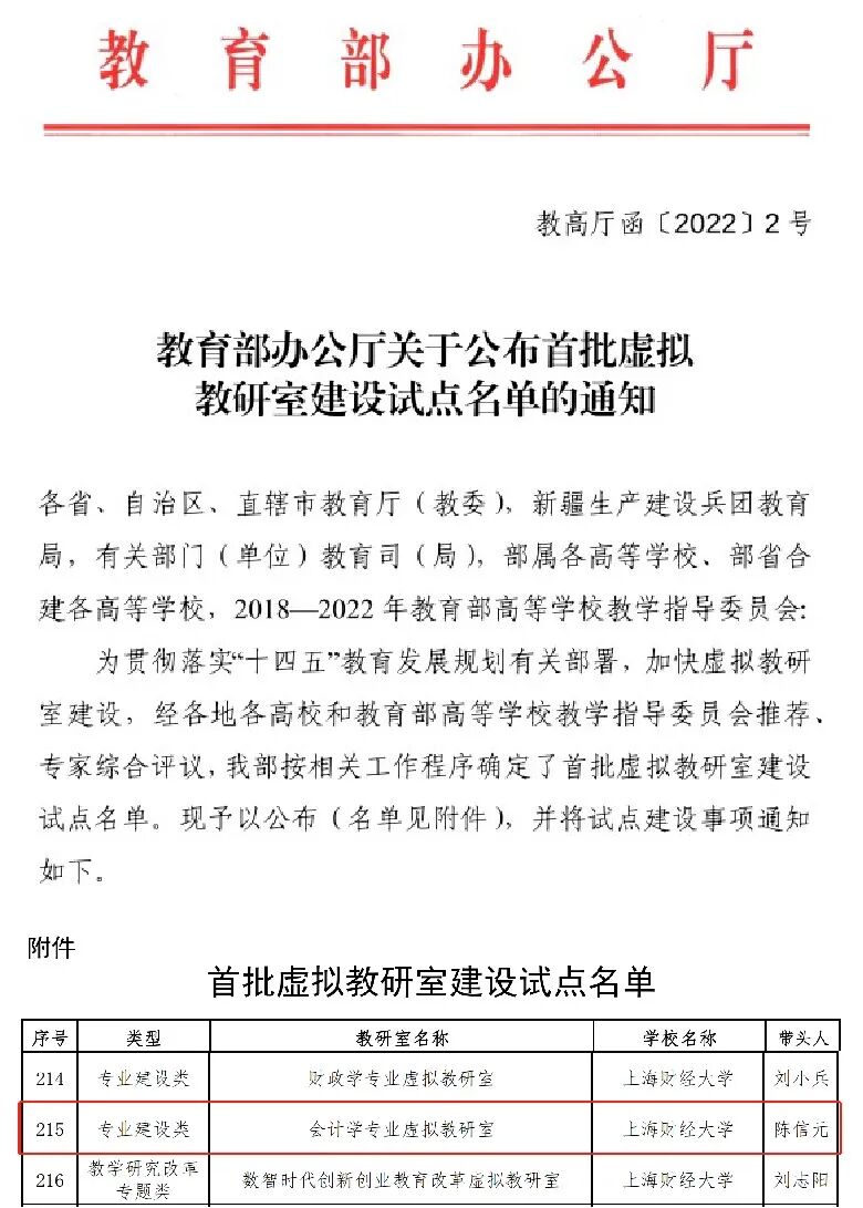
近日,根据《教育部办公厅关于公布首批虚拟教研室建设试点名单的通知》,由上海财经大学会计学院陈信元教授领衔的会计学专业虚拟教研室成功入选教育部首批虚拟教研室建设试点。会计学专业虚拟教研室是由上海财经大学会计学院牵头,安徽财经大学会计学院、新疆财经大学会计学院联合共建的全国性专业建设类虚拟教研室。首批虚拟教研室分为课程(群)教学类、专业建设类、教学研究改革专题类教研室三种类型,共计439个。

虚拟教研室是信息化时代新型基层教学组织建设的重要探索。自教育部高等教育司于2021年启动虚拟教研室试点建设工作以来,上海财经大学会计学院在原有信息化教改扎实基础上,积极筹谋,迅速行动,依托国家级特色专业、首批国家级一流本科专业建设点会计学专业,充分发挥与安徽财经大学、新疆财经大学一直以来在科学研究、人才培养等各方面互联互通、共建共享的优势,结合区域发展和院校特色,围绕数智时代下的教研新形态,人才培养新模式,学科专业新结构等问题,协同打造突破时空限制,满足国家经济社会发展需要,支撑区域经济发展、赋能教学实践的一流全国性虚拟教研室,为构建高水平财经人才培养体系和高等教育高质量发展提供有力支撑。
今后,上海财经大学会计学院将以会计学专业虚拟教研室建设为契机,积极把握技术变革带来的挑战和机遇,不断增强教师将现代信息技术与教育教学深度融合的能力,围绕立德树人根本任务,深化优质资源共享,加强教学研究,创新教研形态,优化教学改革,打通教学工作“最后一公里”,全面提高教师教书育人能力,全面提升人才培养质量,为探索数智时代新型基层教学组织的建设标准、建设路径、运行模式等,服务中国社会发展和地方经济建设贡献上财会计智慧和力量!